2025年12月15日,聊城大学噬菌体研究中心研究团队在国际兽医学期刊《BMC Veterinary Research》(中科院二区,IF=2.6)上发表了一项沙门菌疫苗研究论文。该研究成功构建了一株具有脂多糖(LPS)缺陷及免疫逃逸基因缺失的双重减毒沙门菌疫苗候选株RAST002,该菌株在动物模型中展现出了对同源及异源沙门菌血清型的优异交叉保护效果,为开发高效、广谱的沙门菌活疫苗提供了全新策略。
非伤寒沙门氏菌是全球主要的食源性病原体之一,严重危害公共卫生并加剧抗菌素耐药性问题。传统灭活疫苗难以诱导强大的细胞免疫,且交叉保护效果有限。减毒活疫苗因其能同时激发黏膜与系统免疫而备受关注,但其安全性与保护广度仍需优化。本研究创新性地将LPS合成关键基因 manA 的缺失(破坏细菌结构、增强抗原暴露)与免疫调节效应因子基因 steD 的缺失(解除其对T细胞活化的抑制)相结合,旨在协同提升疫苗的安全性、免疫原性与保护范围。
研究构建的疫苗候选株RAST002(ΔmanA ΔsteD)具有两大关键特征。其一,结构减毒且安全性高:manA 基因的缺失导致LPS合成缺陷,显著降低了细菌毒力;表型分析证实该突变不影响细菌基本生长与运动能力,确保了疫苗株的稳定性。动物实验显示其口服半数致死剂量(LD₅₀)超过1×10⁹ CFU,具备极高的安全性。其二,靶向解除免疫抑制:steD 基因编码的效应蛋白可通过下调抗原提呈相关分子来干扰宿主CD4⁺ T细胞活化,删除该基因旨在“解锁”宿主的适应性免疫应答,增强细胞免疫。
图1 生长曲线及运动性试验

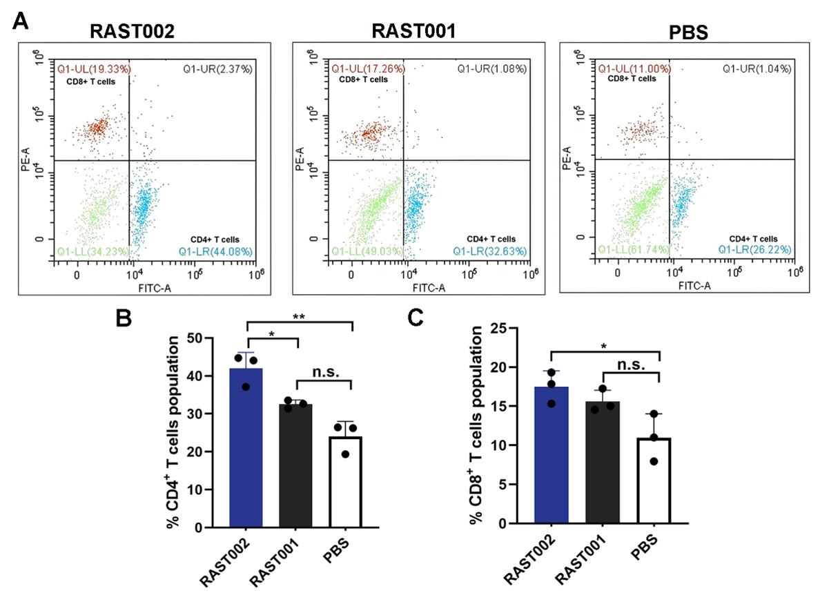
图2 细胞免疫应答检测结果
在攻毒保护实验中,RAST002展现了卓越的保护效力:对同源鼠伤寒沙门氏菌(S. Typhimurium)的攻击保护率高达80%;对三种临床分离的异源肠炎沙门菌毒株的攻击,保护率也达到60%-80%。同时,免疫小鼠在攻毒后脾脏、肝脏及肠道内的细菌载量显著降低,证实了其有效的清除病原能力。

图3 免疫攻毒后小鼠存活率
结语:
本研究通过理性设计,将结构减毒与免疫增强策略相结合,成功开发出新型沙门菌减毒活疫苗候选株RAST002。该疫苗平台在保证安全性的同时,能激发均衡且强效的体液与细胞免疫,尤其在对多种血清型沙门菌的交叉保护方面取得重要突破,为应对严峻的食源性沙门菌感染及耐药性挑战提供了有前景的疫苗解决方案。
作者及项目支持:
本研究由聊城大学噬菌体研究中心周国栋、王馨研、张赫鹏、张智慧、曹胜亮、李玉保等研究人员共同完成。该工作得到了国家自然科学基金(项目编号:32372957)、聊城大学博士科研启动基金(No. 318052516)的资助。
(文:周国栋 审核:李玉保)