2026年1月,聊城大学噬菌体研究中心在Top期刊《Aquaculture》(IF=3.9)发表了题为《Real-time visualization of Nocardia seriolae proliferation and macrophage migration in the Northern snakehead (Channa argus)》的研究论文。该研究首次在乌鳢体内实现了鰤诺卡氏菌增殖与巨噬细胞迁移的实时可视化观察,揭示了该病原在鱼体内的动态定植规律及其与宿主免疫细胞的互作机制,为深入理解鱼类诺卡氏菌病的免疫防御机制提供了重要依据。
诺卡氏菌病是一种由诺卡氏菌感染引起的系统性肉芽肿疾病,尤其在养殖鱼类中危害严重。鰤诺卡氏菌(Nocardia seriolae)是一种常见的机会性病原,可感染多种淡水和海水鱼类,导致皮肤溃疡、内脏结节形成和高死亡率,目前尚无有效防治手段。
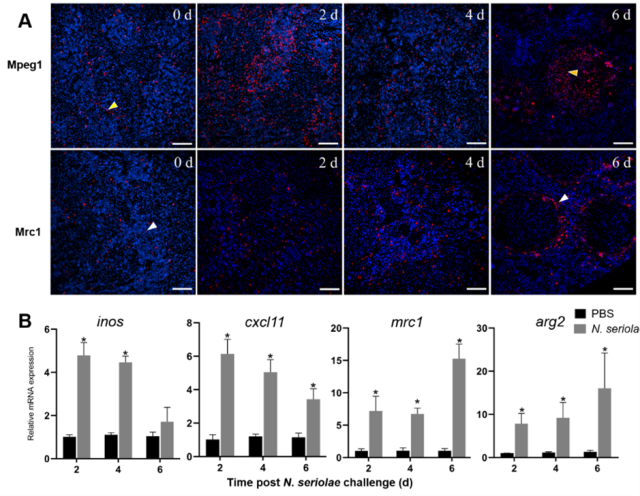
本研究通过构建荧光标记的鰤诺卡氏菌感染模型,系统观测了其在乌鳢脾脏、肾脏和肝脏中的增殖动态。研究发现,感染后2–3天,细菌通过血行感染定植于目标器官,并诱导肉芽肿形成。在肉芽肿成熟过程中,M2型巨噬细胞主要分布于肉芽肿外围,参与肉芽肿结构的形成。而M1型巨噬细胞则集中于肉芽肿核心,直接与病原体接触,这种空间分布可能有助于对诺卡氏菌扩散的限制与清除。
图1. 鰤诺卡氏菌在脾脏内的定植和迁移
图2. 乌鳢M1和M2型巨噬细胞的迁移模式
此外,研究还发现,在部分晚期肉芽肿中细菌被完全清除,并伴随大量巨噬细胞凋亡。通过抗体标记与免疫荧光技术,研究人员明确了巨噬细胞在感染过程中的迁移轨迹与功能分化,为阐明鱼类免疫系统对抗诺卡氏菌的细胞机制提供了新视角。
聊城大学为论文的第一完成单位,滕建博士为第一作者。该研究得到了山东省重点研发计划(2024LZGC024;2021LZGC027)和山东省自然科学基金青年基金(ZR2024QC008)的资助。
论文链接: https://doi.org/10.1016/j.aquaculture.2025.743427
(文:滕建 审核:李玉保)